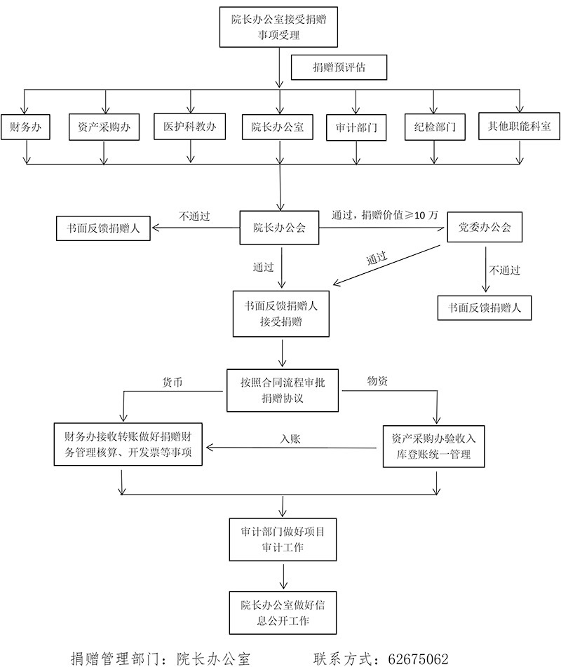
上海市眼病防治中心接受公益事业社会捐赠组织机构构架
时间:2022-09-14来源:点击数:3697次

最新资讯
- 板块出炉 | BrightChina2026明眸中国近视防控大会暨国际近视研讨会第二轮通知
- 上海静安:别大意!眼睛出现这些信号,可能是心脏在“求救”!丨静宝聊天室
- 看看新闻:《医聊帮你忙》:上海市眼病防治中心门诊号源实行全部对外开放
- 医聊家:五年抗癌路 非遗里的中医智慧
- 人民日报:放春假!#眼科医生喊你多去踏青晒太阳#
- 上海静安:春季眼干眼痒,眼药水怎么用?专家:先做对这件事
- 话匣子:追寻眼底的光 ——记眼科主任医师童晓维
- 青年报:猝死前,眼睛会给“信号”!出现这些情况,别等了,立即就医→
- 青年报:单眼失明、视物变形......可能是心脏在求救 年轻人,千万别忽视眼睛发出的这些信号!
- 青年报:年轻人,千万别忽视眼睛发出的猝死前信号!

扫一扫添加微信