疫情当前,如何正确护眼抗病毒呢?
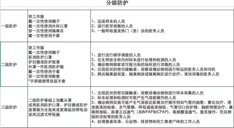
来来来,眼防君邀请了上海市眼病防治中心执行主任许迅 ,为大家带来专业的防护知识!重点干货,千万不要错过哦! 针对新型冠状病毒肺炎疫情,上海于1月24日启动重大突发公共卫生事件一级响应机制。新冠病毒来势汹汹,我们的口、鼻可以靠口罩保护,那眼睛该怎么办呢?在眼下的疫情环境中,眼睛是不是很容易受到感染呢? 《新型冠状病毒肺炎诊疗方案(试行第六版)》(以下简称《方案》)指出,经呼吸道飞沫和密切接触传播是主要的传播途径;在相对封闭的环境中长时间暴露于高浓度气溶胶情况下,存在经气溶胶传播的可能。 首先,《方案》并没有认定眼睛的结膜是新冠病毒的主要传播途径。眼睛的结膜与口腔黏膜、鼻黏膜有共同点,但也有不同点。共同点是两者均为黏膜组织,易被病毒侵入;不同点在于口、鼻是直通呼吸道进入肺部,而结膜不是,进入结膜的病毒不会直接进入肺部。其次,进入眼睛的病毒首先会遇到泪液,而泪液本身具有稀释和抗病毒作用。所以,病毒飞沫入眼导致肺部感染虽在理论上存在可能性,但这个可能性还是非常低的,大家不必过于担心。 谈到预防感染新冠病毒的措施,主要有以下三点需要重视。首先,若能少出门,不去人员密集的场所,可以很好地避免感染新冠病毒;若必须外出,应佩戴口罩,并尽可能与他人保持距离。其次,要做到勤洗手,洗手时要用肥皂或洗手液配合流水冲洗。需要特别指出的是,免洗洗手液并不能完全替代流水洗手,尤其是在接触门把手、电梯按键等公共设施后。再次,出门后、洗手前,不要揉眼睛。 在医院,不少医护人员都佩戴了护目镜。那么,普通市民是否有必要佩戴护目镜或眼镜来防护呢? 答案是:不需要。 护目镜的主要作用是防飞溅,阻止大量病毒进入结膜。根据我国的分级防护制度,护目镜属二级防护,使用人群主要是隔离留观室和隔离病房的医务人员,以及相关检测、消毒、转运人员,还有大量密切接触病人的工作人员等(详见下表)。所以,普通人外出时不需要佩戴护目镜。 供稿 | 许迅 张志华 编辑 | 党委办公室宣传部
- 板块出炉 | BrightChina2026明眸中国近视防控大会暨国际近视研讨会第二轮通知
- 上海静安:别大意!眼睛出现这些信号,可能是心脏在“求救”!丨静宝聊天室
- 看看新闻:《医聊帮你忙》:上海市眼病防治中心门诊号源实行全部对外开放
- 医聊家:五年抗癌路 非遗里的中医智慧
- 人民日报:放春假!#眼科医生喊你多去踏青晒太阳#
- 上海静安:春季眼干眼痒,眼药水怎么用?专家:先做对这件事
- 话匣子:追寻眼底的光 ——记眼科主任医师童晓维
- 青年报:猝死前,眼睛会给“信号”!出现这些情况,别等了,立即就医→
- 青年报:单眼失明、视物变形......可能是心脏在求救 年轻人,千万别忽视眼睛发出的这些信号!
- 青年报:年轻人,千万别忽视眼睛发出的猝死前信号!

扫一扫添加微信